dfh*** さん への回答
論理回路について質問です。連投してすみません。この回路の配線はこうですか?
汚くて申し訳ないです。VccとGNDは省略してます。Bの配線はICとは繋がっていないところから、2つのICに繋ぐ形で合ってますか?

■先ずは各部が ON / OFF した時間の計測が必要ですね。
学校で教わるのは「原理」ですから実際に組み立てるとなると・・・・・・
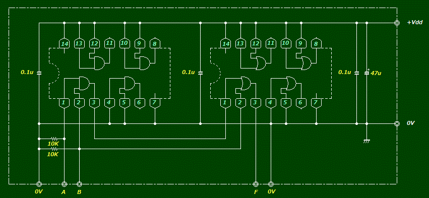
かなりの「知識不足」ですね。「実働する回路図」を掲載します。

画像拡大→右クリック→新しいタブで画像を開く
回路様製の重要な要点
① 入力<A,B> は抵抗 10K~4.7K 程度で Pull_Down します。
② 未使用 Pin の処理をします。(誤作動防止)
➂ 各 IC の電源 Pin に Noise 除去の 0.1uF のコンデンサを入れます。
④ 電源入力にも Noise 対策を施します。
これで「実用基板」の完成となります。